第17个全国防灾减灾日|人人讲安全、个个会应急——排查身边灾害隐患
来源: 安全第一 时间: 2025-05-12 08:20:55 访问量:0

字体大小[ ] 打印

分享:

      今年5月12日是我国第17个全国防灾减灾日,5月12日至18日为防灾减灾宣传周。主题是“人人讲安全、个个会应急——排查身边灾害隐患


     安全生产警钟长鸣,防灾减灾刻不容缓!面对灾害,让我们共同携手,保护自己,保护家人,保护他人。提升防灾减灾意识,掌握急救自救互救技能!

图片

512防灾减灾日简介

2009年3月2日,国家减灾委、民政部发布消息,经国务院批准,自2009年起,每年5月12日为全国“防灾减灾日”,一方面顺应社会各界对中国防灾减灾关注的诉求,另一方面提醒国民前事不忘、后事之师,更加重视防灾减灾,努力减少灾害损失。

2025年防灾减灾日主题

今年5月12日是中国第17个全国防灾减灾日,5月12日至18日为防灾减灾宣传周。今年全国防灾减灾日主题为:人人讲安全、个个会应急---排查身边灾害隐患

512防灾减灾日意义

通过设立 “防灾减灾日”,有利于进一步唤起社会各界对防灾减灾工作的高度关注,增强全社会防灾减灾意识,普及推广全民防灾减灾知识和避灾自救技能,提高各级综合减灾能力,最大限度地减轻自然灾害的损失。

防灾减灾标志

 防灾减灾日的图标以彩虹、伞、人为基本元素,雨后天晴的彩虹寓意着美好、未来和希望。伞的弧形形象代表着保护、呵护之意,两个人代表着一男一女、一老一少,两人相握之手与下面的两个人的腿共同构成一个“众”字,寓意大家携手,众志成城,共同防灾减灾。整个标识体现出积极向上的思想和保障人民群众生命财产安全之意。

图片

常见灾害类型

气象灾害:干旱、暴雨、洪涝、台风、寒潮等。

地质灾害:主要有地震、滑坡、泥石流、崩塌、地面塌陷、地裂缝等。

海洋灾害:风暴潮、海啸、海浪、海冰、赤潮等。

生物灾害:有病害、虫害、草害、鼠害等,森林火灾和草原火灾也属广义的生物灾害。


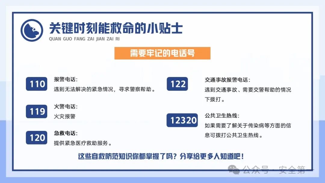
人人讲安全 个个会应急!2025年防灾减灾宣传周全员意识提升第一课


图片
图片
图片
图片
图片
图片
图片
图片
图片
图片
图片
图片
图片
图片
图片
图片
图片
图片
图片
图片
图片
图片
图片
图片
图片
图片
图片
图片
图片
图片
图片
图片
图片
图片
图片
图片
图片



责任编辑:周口市民政局管理员